Кнопки «пуск» и «стоп»
При запуске и выключении двигателя при помощи пускателя удобно подключение устройства с кнопками, включенными последовательно с прибором.
Чтобы по окончанию нажатия на кнопку «пуск» работа двигателя не прекратилась, в цепь вводят самоподхват за счет запараллеленных с «пуском» выводов. Благодаря им двигатель работает после того, как на «пуск» уже не нажимают, до того момента, пока не нажмут на кнопку остановки.

На двигатель подают напряжение через любой маркированный буквой L контакт, и снимают его с соответствующего контакта под литерой Т. Данная схема подключения справедлива для однофазной сети.

Конструкция магнитного пускателя
На картинке ниже изображены компоненты типичного пускателя. Стационарная нижняя часть при подключении катушки к сети питания образует электромагнитное поле, которое притягивает подвижный элемент. Присоединенные к якорю контакты замыкают рабочую цепь. Если обмотку обесточить, пружина вернет систему в исходное состояние.
Основные функциональные элементы пускателя
Сердечник электромагнита собирают из пластин в форме буквы «Ш». Большим количеством составных элементов блокируют паразитные токи (скин-эффект). Количество витков подбирают с учетом напряжения сети питания.
Секторы с обозначениями
Пояснительные надписи на корпусе разделены на три группы:
- общие сведения и область применения (АС1-4);
- информация о допустимых токах в цепях нагрузки (пересчет в кВт или обратный выполняют с учетом сетевого напряжения);
- графическое обозначение контактных групп (прерывистая линия обозначает синхронное переключение).
Каждую область можно изучить подробно. Для ознакомления с классификацией по категориям назначения руководствуются нормативами ГОСТ Р 50030.4.1.-2002. Обозначение АС1 свидетельствует о возможности подключения пускателя к нагревательным элементам, лампам накаливания и другим нагрузкам со слабо выраженными реактивными характеристиками. Если нужно обеспечить пуск мощного двигателя, выбирают модель категории AC3.
Контактная приставка
Эту часть монтируют на пускатель электромагнитный 220в для расширения базовых функций:
- активации реверсивного режима двигателя;
- управления дополнительной нагрузкой;
- включения световой индикации.

К сведению. Типовой механизм приставки содержит две пары контактов. Жесткая фиксация блока в определенном месте обеспечена специальной формой выступов стыковочной площадки. При выборе подходящей модели следует учитывать соответствие пускателю, а также нормально замкнутое/разомкнутое состояние контактной группы.
Контактные группы пускателей
По действующим стандартам входные и выходные клеммы маркируют латинскими буквами L и T, соответственно. В действительности соблюдение очередности не имеет значения. Подключать парные контакты к источнику питания и нагрузке можно в любых комбинациях. В этом –главное отличие от реле, где создается постоянное соединение с одной из цепей источника питания.
Важно! Рекомендуется соблюдать стандартные нормативы, чтобы не усложнять поиск неисправностей в схеме и выполнение монтажных работ. Отдельная контактная группа (13H0, 14H0) предназначена для функционирования схемы самостоятельного «подхвата». В этом режиме кнопочный пуск активизируется однократным нажатием без удержания
В этом режиме кнопочный пуск активизируется однократным нажатием без удержания
Отдельная контактная группа (13H0, 14H0) предназначена для функционирования схемы самостоятельного «подхвата». В этом режиме кнопочный пуск активизируется однократным нажатием без удержания.
Кнопка остановки
Схема управления любым пускателем организована с применением двух кнопок без фиксации включенного положения. «Стоп» обозначают красным цветом для повышения безопасности. В аварийной ситуации эта яркая идентификация ускоряет отсоединение источника питания.
Схема подключения пускателя
В исходном положении кнопки «Стоп» цепь замкнута. При нажатии – катушка индукции отсоединяется от источника тока. Электромагнитное поле исчезает. Пружина возвращает якорь в исходное состояние с одновременным размыканием основной контактной группы. Вторичное замыкание цепи на этом участке не имеет значения, так как общий разрыв обеспечен кнопкой «Пуск».
К сведению. Следует подчеркнуть компактность современных пускателей. Такие изделия приспособлены для монтажа на типовой din рейке.
Кнопка запуска
Этот элемент управления создают в черном (зеленом) цветовом исполнении. В исходном состоянии контакты разомкнуты. Нажатием активизируют формирование магнитного поля и передвижение основной контактной группы. «Самоподхват» обеспечивает функциональность рабочей цепи питания после возврата кнопки пусковой в начальное положение.
Как работает
В большинстве случаев, вышеперечисленные задачи успешно решаются применением электромагнитных контакторов. Она предназначена для пуска нагрузки, в данном случае двигателя, от контактора катушка которого рассчитана на Вольт переменного напряжения.
Иногда прибор начинает гудеть и создавать повышенный уровень шума. При этой схеме большое значение имеет номинальное напряжение катушки. Изменений по фазе А не происходит.
Нажатие на кнопку включения замыкает цепь катушки. Для этого применяют схему с нейтральным проводником.
С увеличением этих показателей возрастает и степень износа контактов. Но так как подобный алгоритм работы подходит для многих устройств, то подключают через них самые разнообразные устройства — цепи освещения, различные устройства и приборы. Применять ее целесообразно в случае соединения обмоток двигателя треугольником.
Как подключить контактор на 3 фазы, с обмоткой пускателя V? Автоматическое включение контактора также возможно, для этих целей кнопку заменяют или дублируют параллельным включением концевиков или датчиков. В зависимости от конструкции он может быть рассчитан на разные напряжения как постоянного, так и переменного тока.
Поиск на сайте

Четвертый символ Х указывает на количество дополнительных контактов. Чтобы избежать этого, нельзя выбирать участки, подверженные вибрации, ударам, толчкам. Чтобы понять, как подключить магнитный пускатель, изобразим комбинированную схему, с изображением деталей: В нашем случае используется однофазный источник питания V , разнесенные кнопки управления, защитное термореле, и собственно магнитный пускатель.
Выводы и полезное видео по теме Подробности об устройстве и подключении контактора: Практическая помощь в подключении МП: По приведенным схемам можно подключить магнитный пускатель своими руками как к сети , так и В. Применять ее целесообразно в случае соединения обмоток двигателя треугольником. Применяется в случаях когда нужно осуществлять обычный пуск электродвигателя.
Третий символ Х означает особенности конфигурации контактора. Его форма делается либо П-, либо Ш-образной, в зависимости от конструкции этого коммутационного изделия.
Схемы управления магнитным пускателем
Схемы подключения
Начнем с того, что рассмотрим конструкцию трехфазного электродвигателя. Нас здесь будут интересовать три обмотки, которые и создают магнитное поле, вращающее ротор мотора. То есть, именно так и происходит преобразование электрической энергии в механическую.
Существует две схемы подключения:
Сразу же оговоримся, что подключение звездой делает пуск агрегата более плавным. Но при этом мощность электродвигателя будет ниже номинальной практически на 30%. В этом плане подключение треугольником выигрывает. Мощность подключенный таким образом мотор не теряет. Но тут есть один нюанс, который касается токовой нагрузке. Эта величина резко возрастает при пуске, что негативно влияет на обмотку. Высокая сила тока в медном проводе повышает тепловую энергию, которая влияет на изоляцию провода. Это может привести к пробивке изоляции и выходу из строя самого электродвигателя.
Хотелось бы обратить ваше внимание на тот факт, что большое количество европейского оборудования, завезенного на просторы России, укомплектовано европейскими электрическими двигателями, которые работают под напряжением 400/690 вольт. Кстати, снизу фото шильдика такого мотора

Так вот эти трехфазные электродвигатели надо подключать к отечественной сети 380В только по схеме треугольник. Если подключить европейский мотор звездой, то под нагрузкой он сразу же сгорит. Отечественные же трехфазные электродвигатели к трехфазной сети подключаются по схеме звезда. Иногда подключение производят треугольником, это делается для того, чтобы выжать из мотора максимальную мощность, необходимую для некоторых видов технологического оборудования.
Производители сегодня предлагают трехфазные электродвигатели, в коробке подключения которых сделаны выводы концов обмоток в количестве трех или шести штук. Если концов три, то это значит, что на заводе внутри мотора уже сделана схема подключения звезда. Если концов шесть, то трехфазный двигатель можно подключать к трехфазной сети и звездой, и треугольником. При использовании схемы звезда необходимо три конца начала обмоток соединить в одной скрутке. Три остальных (противоположных) подключить к фазам питающей трехфазной сети 380 вольт. При использовании схемы треугольник нужно все концы соединить между собой по порядку, то есть последовательно. Фазы подключаются к трем точкам соединения концов обмоток между собой. Внизу фото, где показаны два вида подключения трехфазного двигателя.
Схема звезда-треугольник
Такая схема подключения к трехфазной сети используется достаточно редко. Но она существует, поэтому есть смысл сказать о ней несколько слов. Для чего она используется? Весь смысл такого соединения основан на позиции, что при пуске электродвигателя используется схема звезда, то есть плавный пуск, а для основной работы используется треугольник, то есть выжимается максимум мощности агрегата.
Правда, такая схема достаточно сложная. При этом обязательно устанавливаются в соединение обмоток три магнитных пускателя. Первый соединяется с питающей сетью с одной стороны, а с другой стороны к нему подсоединяются концы обмоток. Ко второму и третьему подключаются противоположные концы обмоток. Ко второму пускателю производится подсоединение треугольником, к третьему звездой.

Внимание! Одновременно включать второй и третий пускатели нельзя. Произойдет короткое замыкание между подключенными к ним фазами, что приведет к сбрасыванию автомата. Поэтому между ними устанавливается блокировка
По сути, все будет происходить так – при включении одного, размыкаются контакты у другого
Поэтому между ними устанавливается блокировка. По сути, все будет происходить так – при включении одного, размыкаются контакты у другого.
Принцип работы таков: при включении первого пускателя временное реле включает и пускатель номер три, то есть, подключенного по схеме звезда. Происходит плавный пуск электродвигателя. Реле времени задет определенный промежуток, в течение которого мотор перейдет в обычный режим работы. После чего пускатель номер три отключается, а включается второй элемент, переводя на схему треугольник.
Схемы подключения
Начнем с того, что рассмотрим конструкцию трехфазного электродвигателя. Нас здесь будут интересовать три обмотки, которые и создают магнитное поле, вращающее ротор мотора. То есть, именно так и происходит преобразование электрической энергии в механическую.
Существует две схемы подключения:
Сразу же оговоримся, что подключение звездой делает пуск агрегата более плавным. Но при этом мощность электродвигателя будет ниже номинальной практически на 30%. В этом плане подключение треугольником выигрывает. Мощность подключенный таким образом мотор не теряет.
Но тут есть один нюанс, который касается токовой нагрузке. Эта величина резко возрастает при пуске, что негативно влияет на обмотку. Высокая сила тока в медном проводе повышает тепловую энергию, которая влияет на изоляцию провода. Это может привести к пробивке изоляции и выходу из строя самого электродвигателя.
Хотелось бы обратить ваше внимание на тот факт, что большое количество европейского оборудования, завезенного на просторы России, укомплектовано европейскими электрическими двигателями, которые работают под напряжением 400/690 вольт. Кстати, снизу фото шильдика такого мотора

Так вот эти трехфазные электродвигатели надо подключать к отечественной сети 380В только по схеме треугольник. Если подключить европейский мотор звездой, то под нагрузкой он сразу же сгорит.
Отечественные же трехфазные электродвигатели к трехфазной сети подключаются по схеме звезда. Иногда подключение производят треугольником, это делается для того, чтобы выжать из мотора максимальную мощность, необходимую для некоторых видов технологического оборудования.
Производители сегодня предлагают трехфазные электродвигатели, в коробке подключения которых сделаны выводы концов обмоток в количестве трех или шести штук. Если концов три, то это значит, что на заводе внутри мотора уже сделана схема подключения звезда.
Если концов шесть, то трехфазный двигатель можно подключать к трехфазной сети и звездой, и треугольником. При использовании схемы звезда необходимо три конца начала обмоток соединить в одной скрутке. Три остальных (противоположных) подключить к фазам питающей трехфазной сети 380 вольт.
При использовании схемы треугольник нужно все концы соединить между собой по порядку, то есть последовательно. Фазы подключаются к трем точкам соединения концов обмоток между собой. Внизу фото, где показаны два вида подключения трехфазного двигателя.

Схема звезда-треугольник
Такая схема подключения к трехфазной сети используется достаточно редко. Но она существует, поэтому есть смысл сказать о ней несколько слов. Для чего она используется? Весь смысл такого соединения основан на позиции, что при пуске электродвигателя используется схема звезда, то есть плавный пуск, а для основной работы используется треугольник, то есть выжимается максимум мощности агрегата.
Правда, такая схема достаточно сложная. При этом обязательно устанавливаются в соединение обмоток три магнитных пускателя. Первый соединяется с питающей сетью с одной стороны, а с другой стороны к нему подсоединяются концы обмоток. Ко второму и третьему подключаются противоположные концы обмоток. Ко второму пускателю производится подсоединение треугольником, к третьему звездой.

Принцип работы таков: при включении первого пускателя временное реле включает и пускатель номер три, то есть, подключенного по схеме звезда. Происходит плавный пуск электродвигателя. Реле времени задет определенный промежуток, в течение которого мотор перейдет в обычный режим работы. После чего пускатель номер три отключается, а включается второй элемент, переводя на схему треугольник.
Контакторы EH
Предназначены для управления мощными потребителями (ток от 145 до 800 А).
Исполнение: стационарное (монтаж на монтажную плату).
Таблица 13.1. Контакторы двигателей серии EH
| Тип | Мощность двигателя, кВт | Расчетный рабочий ток, А | Количество циклов (млн.) |
| EH 145 | 75 | 145 | 10 |
| EH 175 | 90 | 185 | 10 |
| EH 210 | 110 | 210 | 10 |
| EH 260 | 140 | 260 | 10 |
| EH 300 | 160 | 305 | 10 |
| EH 370 | 200 | 400 | 5 |
| EH 550 | 280 | 550 | 5 |
| EH 700 | 370 | 700 | 5 |
| EH 800 | 400 | 720 | 5 |
Рис. 11. Контакторы двигателей серии EH
Таблица 13.2. Перегрузочные термореле
| Термореле | Контакторы | Диапазон уставки тока, А |
| T 200 DU | EH 145
EH 175 EH 210 |
80¸200 |
| T 450 DU | EH 175
EH 210 EH 260 EH 300 EH 370 |
130¸400 |
| T 900 DU | EH 370
EH 550 EH 700 EH 800 |
265¸850 |
Таблица 13.3. Блоки реле времени (пневматические)
| Контактор | Реле | Диапазон задержек |
| EH 175¸EH 800 | TP 40 D
TP 180 D |
с пневмозадержкой притяжения (синяя ручка)
· 0,1¸40 с · 10¸180 с |
| TP 40 I
TP 40 I |
с пневмозадержкой отпадания (черная ручка)
· 0,1¸40 с · 10¸180 с |
Устройство и принцип действия
На сегодняшний день производителями налажено производство магнитных пускателей, которые находят применения во всех сферах промышленности, транспорте, повседневной деятельности человека. Они различаются по конструкции исполнения, сложности схемы управления, габаритным размерам, величине токовых нагрузок, степени защиты от воздействия внешней среды, но всех их объединяет то, что в основу их работы заложен один принцип.

Рисунок 1 Устройство магнитного пускателя серии ПМ12
Пластиковый корпус магнитного пускателя состоит из двух частей (2) и (3). В нижней части (3) располагается главный рабочий орган – магнитная система пускового устройства, состоящая из втягивающей катушки (6), якоря (4) и сердечника (7), набранных из Ш-образных пластин, изготовленных из электротехнической стали.
На средний керн неподвижного сердечника (7), который крепится к корпусу (3) пластиной (8), одевается втягивающая катушка (6) и возвращающая пружина (11). Для того чтобы смягчить динамическую нагрузку, между ней и железом сердечника устанавливается амортизатор (8).
В корпусе выполнены специальные направляющие пазы, по которым совершает возвратно-поступательные движения траверса (1). К траверсе жестко крепится подвижная часть магнитной системы (якорь) и мостик контактов пускателя (12)
На крайних кернах сердечника в специальных пазах крепится короткозамкнутый виток (5), обеспечивающий щадящий режим работы катушки.
При прохождении через витки катушки тока создается поле, под воздействием которого происходит втягивание в нее подвижной части магнитной системы исполнительного механизма. Перемещение якоря в сторону катушки увлекает за собой траверсу вместе с устройством замыкания-размыкания силовых, а также вспомогательных контактов пускателя. При обесточивании ПМ, возвратная пружина возвращает якорь на исходную позицию, что вызовет размыкание контактов.
В основании корпуса предусмотрен фиксатор, предназначенный для быстросъемного крепления пускателя к дин рейке.
Катушка на 220 вольт: схемы подключения
Для управления работой магнитного пускателя используется всего две кнопки – кнопка «Пуск» и кнопка «Стоп». Их исполнение может быть различным: в едином корпусе или в отдельных корпусах.
Кнопки могут быть в одном корпусе или в разных
У кнопок, выпускаемых в отдельных корпусах, имеется всего по 2 контакта, а у кнопок, выпускаемых в одном корпусе – по 2 пары контактов. Кроме контактов, может присутствовать клемма для подключения заземления, хотя современные кнопки выпускаются в защищенных корпусах, которые не проводят электрического тока. Выпускаются также кнопочные посты в металлическом корпусе для промышленных нужд, которые отличаются высокой ударопрочностью. Как правило, они заземляются.
Подключение к сети 220 V
Подключение магнитного пускателя к сети 220 V наиболее простое, поэтому имеет смысл начать ознакомление именно с этих схем, которых может быть несколько.
Напряжение 220 V подается непосредственно на катушку магнитного пускателя, которые обозначены, как А1 и А2 и, которые располагаются в верхней части корпуса, что видно из фото.
Подключение контактора с катушкой на 220 В
Когда к этим контактам подключается обычная вилка на 220 V с проводом, устройство начнет работать после того, как вилка будет включена в розетку 220 V.
С помощью силовых контактов допустимо включать/отключать электрическую цепь на любое напряжение, лишь бы оно не превышало допустимые параметры, которые указываются в паспорте изделия. Например, на контакты можно подать напряжение аккумулятора (12 V), с помощью которого будет управляться нагрузка с рабочим напряжением 12 V.
Следует отметить, что неважно, на какие контакты подается управляющее однофазное напряжение, в виде «нуля» и «фазы». В данном случае, провода с контактов А1 и А2 можно поменять местами, что никак не повлияет на работу всего устройства
Вполне естественно, что подобная схема включения используется крайне редко, поскольку требует прямой подачи напряжения на катушку магнитного пускателя. При этом существует масса вариантов включения, с применением реле времени или сумеречного датчика, подключив к силовым контактам например, уличное освещение. Главное, чтобы «фаза» и «ноль» находились рядом.
Использование кнопок «Пуск» и «Стоп»
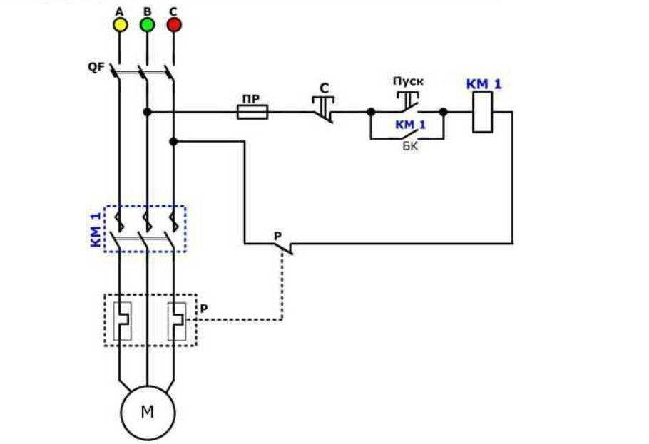
В основном, магнитные пускатели участвуют в процессе работы электродвигателей. Без наличия кнопок «Пуск» и «Стоп» такая работа связана с рядом трудностей. В первую очередь это связано с особенностями работы электродвигателей, которые зачастую находятся на значительном удалении. Кнопки включаются в цепь катушки последовательно, как на рисунке ниже.
Схема включения магнитного пускателя с кнопками
Подобный способ характеризуется тем, что магнитный пускатель окажется в рабочем состоянии до тех пор, пока будет нажата кнопка «Пуск», что очень неудобно. В связи с этим, в схему включаются дополнительные (БК) контакты магнитного пускателя, которые дублируют работу кнопки «Пуск». При включении магнитного пускателя они замыкаются, поэтому после отпускания кнопки «Пуск» цепь сохраняет свою работоспособность. Они обозначены на схеме, как NO (13) и NO (14).
Схема подключения магнитного пускателя с катушкой на 220 В и цепью самоподхвата
Отключить работающее оборудование можно только с помощью кнопки «Стоп», которая разрывает электрическую цепь питания магнитного пускателя и всей схемы. Если в схеме предусмотрена другая защита, например, тепловая, то в случае ее срабатывания схема также окажется не работоспособной.
Питание для двигателя берется с контактов Т, а подается питания на контакты магнитного пускателя, под обозначением L.
В этом видео подробно рассказывается и показывается, в какой последовательности подключаются все провода. В данном примере использована кнопка (кнопочный пост), выполненная в одном корпусе. В качестве нагрузки можно подключить измерительный прибор, обычную лампу накаливания, бытовой прибор и т.д., работающие от сети 220 V.
Как подключить магнитный пускатель. Схема подключения.
Watch this video on YouTube
Устройство и принцип работы
Питание для двигателя или любой другой нагрузки фаза от В подается на любой из контактов, обозначенных буквой L, а снимается с расположенного под ним контакта с маркировкой T. Ниже мы рассмотрим некоторые схемы подключения магнитного пускателя на и вольт, которые могут пригодиться в домашних условиях.
Такое подключение позволяет производить коммутацию кнопками с любого поста.
Схема подключения магнитного пускателя с самоподхватом выглядит следующим образом: Рассмотрим работу цепей включения и выключения магнитного контактора.
Немного изменена и силовая часть От к
Обратите внимание, что у них для управления пускателем используются разные по назначению контакты
Рекомендуем: Выключатель luxar deco как подключить
Навигация по записям
Подсоединение к 3-фазной сети Возможно подключение 3-фазного питания через катушку МП, функционирующей от В. На контакторе КМ2 происходит замена фаз L1 на L3, а L3 на L1, таким образом меняется направление вращения электродвигателя. Напряжение с обозначением — значит разные фазы. Схема подключения магнитного пускателя на В Подключение к В практически не отличается от первого варианта, различие лишь в питающем напряжении магнитной катушки.
Вся схема будет работать от двух фаз. Реле подсоединяют к выводу с МП на электрический двигатель, электричество проходит в нем в последовательном образе сквозь нагрев реле до электромотора. Также рекомендуем прочесть другую нашу статью где мы рассказали о том как выбрать и подключить электромагнитный пускатель на В. Подключение магнитного пускателя с тепловым реле Магнитный пускатель это, по сути, мощное реле специального назначения. Для подачи питания используется второй тип, он и есть наиболее распространенным.
В случае перегрузки тепловой датчик Р сработает и разорвет контакт Р, машина остановится. В прорези нижней части магнитопровода устанавливается катушка. Как выглядит монтажная практическая схема подключения магнитного пускателя?
Далее нужно установить перемычку в кнопочном посте. Чем быстрее произойдет размыкание, тем меньше дуга и в тем лучшем состоянии будут сами контакты. Вся схема в целом претерпевает незначительные изменения. При особых требованиях безопасности повышенная влажность в помещении возможно использования пускателя с катушкой на 24 12 вольт.
Реверсивные магнитные пускатели в однофазной сети. Реверсивная схема подключения электродвигателя.
В заключение
Применение магнитных пускателей позволяет автоматизировать различные процессы, в которых применяются электрические двигатели. Достаточно в схему включить различные датчики, и они будут управлять работой различных мощных устройств, при этом управляющие мощности значительно меньше. Кроме этого, допустимо управлять различной аппаратурой, находящейся на значительном удалении, воспользовавшись современными технологиями дальней связи, особенно цифровой.
Реверсивные магнитные пускатели в однофазной сети. Реверсивная схема подключения электродвигателя.
Watch this video on YouTube

















































